发展中的绵竹市新市学校
作者:王冰      来源:     日期:2016-12-07    

  办“教师幸福、学生喜欢、家长认可、社会满意”的学校
  ——发展中的绵竹市新市学校


  学校简介:新市学校是一所农村九年一贯制学校。全校共有教学班39个(初中8个、小学22个、幼儿园9个),在校学生1700余名,教师114名。

  “关注每个师生的成长,努力提升每一个师生的生命质量”是学校的办学理念;学校对师生的要求是校门前的一副对联:“进此门,学知学行学做人;出本校,有识有礼有信义”;把学校建成“教师幸福、学生喜欢、家长认可、社会满意”的九年一贯制学校是学校的办学目标;“培养‘有识、有礼、有信义’的学生”是学校的育人目标。

  绵竹市新市学校是四川省首批阳光体育示范学校、四川省防震减灾科普示范学校、四川省首批教育信息化试点学校、四川省绿化模范学校、四川省食品量化分级管理A级单位、德阳市书法教育优秀学校、德阳市阳光体育示范学校、绵竹市“十二五”校本研修示范学校,学校党支部是绵竹市委表彰的先进基层党组织。目前,学校正在申报“四川省标准化示范性学生食堂”、“四川省国防教育基地学校”。

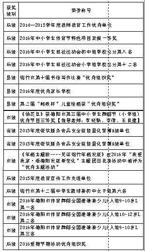
新市学校2016年荣获的各级荣誉称号


  师资队伍素质过硬

  学校师资力量雄厚,教师队伍学历层次高,业务素质硬,师德高尚。全校有省级骨干教师1人,德阳市级骨干教师3人,绵竹市级骨干教师10人,绵竹市学科带头人1人,是镇乡学校中拥有各级骨干教师人数最多的学校。高素质的教师团队为学校的可持续发展提供了有利的人力支撑。

  近几年学校新分配大批特岗教师,为了让他们尽快成长,学校管理者高瞻远瞩,通过结对子、压担子、指路子、送出去、请进来等方式,不断加强对青年教师的培养,青年教师的培养成效显著。08年以后进来的特岗教师现在已经成为学校教育教学的骨干,有的还走上学校管理岗位或被外单位选调。

  学校教学教育工作连续多年被市教育局评为“教学教育”先进集体;其中2013年被德阳市教育局评为“教学教育”先进集体;学校连续两年获得绵竹市教育督导评估一等奖。近两年来学校教师参加德阳市论文评审及教育科研成果评审中30余人次获奖;教师公开发表教育教学科研论文近五十余篇;2015年指导学生参加全国初中数学、物理、化学联赛,获得国家三等奖一人、四川省级奖项十八人次。该校杨生敏老师评为德阳市首批十个“最美乡村教师”之一,今年又被评为“四川省优秀乡村教师”。

 

  特色教育硕果累累

  近年来,新市学校不断创新教育模式,是全市九年一贯制学校教学改革的先驱。学校成立了“亭江书社”,师生聚集一起共同切磋书法,每年春节,学校召集书社成员为新市老百姓书写春联,形成新市学校独特的书法特色教育。为丰富学生课余文化生活,学校还成立了铜管乐队、校篮球队、乒乓球队、足球队和花样跳绳队。在绵竹铜管乐队比赛中该校铜管乐队荣获二等奖。在2016年绵竹市中学生篮球比赛中该校女子篮球队荣获第五名。在绵竹市第十六届小学生乒乓球比赛中荣获男子组第八名和女子组第七名。在2015年绵竹市中小学生运动会开幕式上学校花样跳绳队获特色展演一等奖。2015年9月学校成功加入全国学校体育联盟(教学改革)试验学校,将学校的花样跳绳纳入学校体育特色项目。学校于2013年成为四川省第一批教育信息化试点单位。学校为全校所有班级配备班班通工程,校园实现网络全覆盖,教育教学全面纳入数字化管理。2015年学校承担了四川省信息技术与学科教学深度融合现场会的参观点,供全省教师代表学习观摩。

  近年来新市学校初中部每年中考升学比例在全市11所初中中名列前茅,超越了很多市直属初中学校。每年学校组织学生参加全国中学生数理化竞赛,两次荣获全国物理化学竞赛一等奖,多次荣获省一二三等奖。小学教学也取得了骄人的成绩,连续几年小六毕业班教学成绩综合质量名列全市同类学校第三位。2015年新市学校荣获绵竹市人民政府教育督导室教育教学一等奖的光荣称号。 

 

   “心”德育让师生行走在爱的路上

  新市学校坚持以心育德,以德养心,让师生都行走在爱的路上。

  学校根据各种节点和时令开展各种德育活动,以班、团、队会课为主题,让孩子在这些课堂内充分的体验,感受、表达、内化。每年三月以学雷锋为主题开展文明礼仪活动,评选校园小雷锋;六一节,评选表彰“亭江美少年”和“十佳家长”,建队节少先队以队课的形式对学生进行共产主义理想信念教育,新年诗会以传递祝福传递爱为主题,对学生进行感恩教育,活动内容符合学生生活实际,形式新颖,设计走心。

  学校成立了20位教师参与的教师志愿者团队,在学习、情感、心理、生活各方面关爱各类特殊学生群体,通过陪伴、沟通等方式帮助学生建立安全感和自信心。

  学校还成立了青年志愿服务队和红领巾志愿服务队,每月开展一次校园内服务活动,担当志愿者,协助教师开展好活动,担当爱心大使,在校园内外宣讲政策、法规,每学期开展一次敬老爱老活动。

  心德育实现了教师转变心观念,教育遵循心规律,活动把握心特点。让每一个孩子都把学校当作舒展生命的港湾,都把老师当成分享生命的知己,都把学校当作他张扬生命、释放生命活力的好场所。